Фирменный стиль Voltmaster

Ящик управления электродвигателем Я5110-2274 УХЛ4 мощность 0,4 кВт

52 395.2 тг.
47632 тг.
Под заказ
Артикул: 000-00-3-1104

Поделиться:

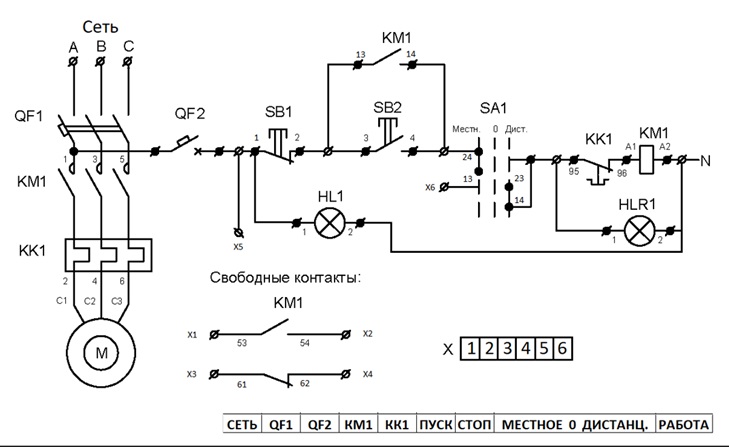
Однофидерный ящик управления асинхронным нереверсивным электродвигателем с короткозамкнутым ротором с использованием автоматического выключателя, с переключением на автоматический режим.Корпус ящика управления Я5110 изготовлен из листового металла толщиной до 2мм. Внутреннее наполнения ящика, состоит из силовых цепей и элементов управления. Вся комплектация строго соответствует нормативам энергоснабжающих организаций. Номинальная мощность ящика: 0,40 кВт; Номинальный ток ящика: 1,6А; Номинальное напряжение силовой цепи: 380В; Номинальное напряжение управляющей цепи: 220/380 В; Климатическое исполнение и категория размещения по ГОСТ 15150-69: УХЛ4; Степень защиты по ГОСТ 14254-96: IP31, IP54; Тепловое реле с пределом регулировки: 1,2-1,6А Наименование товара КОД Кол-во Ед. изм. Корпус ЩМП-1-0 IP31 (395x310x220) Компакт EKT 000-02-1-954 1 шт Реле РТИ-1306 электротепловое 1-1,6А ИЭК 000-00-5-983 1 шт Контактор КМИе-11810 18А 230В/АС3 1НО IEK 000-00-5-823 1 шт Двойная кнопка NP2-BW8465 1HO+1H3 AC230В (LED) IP40 (CHINT) 573829 000-01-7-116 1 шт Автоматический выключатель NXB-63S 3P 10А 4.5kA характеристика D (CHINT) 000-01-4-176 1 шт Автоматический выключатель NXB-63S 1P 6А 4.5kA х-ка C (CHINT) 296708 000-01-4-097 1 шт Переключатель LAY5-BD33 3 положения "I-0-II" стандартная ручка IEK 000-00-6-130 1 шт Лампа AD22DS(LED)матрица d22мм зеленый 230В ИЭК 000-00-6-067 1 шт ЗНИ 2.5мм ² (24А) серый UNIT (50/2500) 000-02-2-669 6 шт ПВ3- 1 белый (1000) ГОСТ 000-00-7-840 1,5 м Провод ПВ3- 0,75 ГОСТ 000-00-7-838 4 м DIN-рейка (100 cм) UNIT 000-02-2-682 0,5 шт Шина N "ноль" на DIN-изол ШНИ-6х9-6-Д-С ИЭК 000-00-2-559 1 шт Ограничитель на DIN-рейку (пластик) IEK 000-00-2-890 6 шт Заглушка для КВИ-2,5мм2 серая IEK 000-00-2-689 1 шт Наконечник НШВИ(2) 1,5-8 79466 КВТ NEW 000-02-3-183 0,5 упак Наконечник НШВИ 0,75-8 (КВТ) 000-02-2-416 0,5 упак
Похожие товары

Написать отзыв

Пожалуйста, оцените по 5 бальной шкале